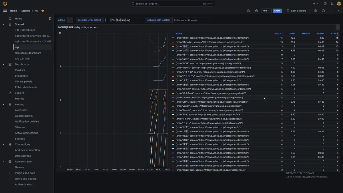
yahooニュースを自然言語処理+grafanaでビジュアライズ…というか統計?
とりあえず完成かな
即興にしてはよくできてる感。

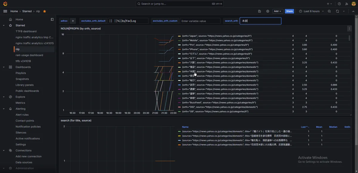
気になる単語が何に含まれていたか知りたいような場合のため、
検索も実装。

今の段階だと単純なsqlクエリのようなものでもこれのようなのは実装できる具合になると思う
prometheus/grafanaを使うのはあくまで時系列データ分析がしたい場合。まあつまりその一時でのテーブルを見たいというだけでなく、増減の推移を見たい、という場合。
いまは時間が蓄積してない(しデータソースもyahooニュースの技術カテゴリと国内カテゴリだけという限定性)から面白いインサイトは取れない状態って感じ